Benutzer-Werkzeuge

Webseiten-Werkzeuge


wawi:benutzerbereich_-_bestellung

zurück zur Übersicht

Der Bestellablauf (WaWi)

Bestellung

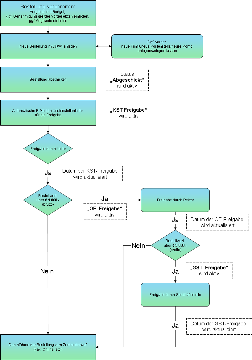
Der folgenden Abbildung können Sie den geregelten Ablauf des Bestellvorgangs entnehmen.

Abbildung 3.1.: Regulärer Ablauf des Bestellvorgangs

/var/www/wiki/data/pages/wawi/benutzerbereich_-_bestellung.txt · Zuletzt geändert: 2019/08/13 13:48 (Externe Bearbeitung)