Benutzer-Werkzeuge

Webseiten-Werkzeuge


fhc:studentlifecycle

zurück zur Übersicht

Student Life Cycle

Personen werden im Zuge ihrer Studienlaufbahn verschiedene Stati zugewiesen, um einzelne Phasen des Studierenden-Zyklus systemseitig abbilden zu können. Details und weiterführende Informationen finden sich im FAS Handbuch -> Registerkarten im Detail -> Studierende

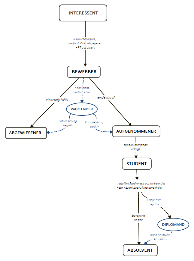
Chronologische Abfolge der Studierenden-Stati

Studierenden-Stati


Definition einzelner Studierenden-Stati

  • Interessent: Person, die Interesse am Studiengang bekundet hat.
    Vor- und Nachname, Geburtsdatum und Geschlecht müssen eingetragen werden, der zugehörige Status wird beim Erstellen vergeben.
  • Bewerber: Person, die den Reihungstest bestanden hat.
    Voraussetzung: Es muss sowohl ein Datum bei Anmeldung zum Reihungstest eingegeben als auch ein Haken bei Zum Reihungstest angetreten gesetzt sein.
  • Aufgenommener: Person, die zum Studium zugelassen wird.
    Voraussetzung: Der Status Bewerber muss vorhanden sein.
  • Student: Person, die im Studiengang inskribiert ist.
    Voraussetzung:
    • bei Bachelorstudiengängen: ZGV (inkl ZGV-Datum), Status Bewerber
    • bei Masterstudiengängen: ZGV + ZGV Master (inkl ZGV-Datum), Status Bewerber + Status Absolvent des Bachelorstudiums
      müssen vorhanden sein.
  • Abgewiesener: Person, die nicht zum Studium zugelassen wurde.
  • Abbrecher: Studierende/r, welche/r das Studium ohne Abschluss beendet hat.
    Voraussetzung: Studierende/r muss zuvor inskribiert worden sein, d.h. zumindest einen Studentenstatus besitzen.
  • Unterbrecher: Karenzierte/r Studierende/r (unterbricht das Studium auf bestimmte Zeit).
    Voraussetzung: Studierende/r muss eine UID besitzen.

    Unterbrecher können das Studium nur im gleichen Studiensemester fortsetzen und nicht zurückgereiht werden.


  • Wartender: BewerberIn auf einer Warteliste, welche/r nachrücken kann, wenn ein/e inskribierte/r Studierende/r bis kurze Zeit nach Beginn des Startsemesters ausfällt.
    Voraussetzung: Status Bewerber muss vorhanden sein.
  • Diplomand: Person, die das reguläre Studium positiv beendet hat und zum Antritt zur Abschlussprüfung berechtigt ist.
    Die BIS-Meldung sieht vor, dass Studierende, die erst später zur Abschlussprüfung antreten,
    - mit der Semesteranzahl 50 (Status Diplomand 2-3 mal eingetragen) für die Absolvierung innerhalb eines Jahres
    - mit der Semesteranzahl 60 (Status Diplomand ≥4 mal eingtragen) für einen längeren Zeitraum
    gemeldet werden müssen.
  • Absolvent: Person, die das Studium mit Abschluss beendet hat.
    Voraussetzung: Studierende/r muss zuvor inskribiert worden sein, d.h. zumindest einen Studentenstatus besitzen. Folgende Status-Reihenfolge wäre falsch: Interessent ⇒ Bewerber ⇒ Absolvent

    Setzt man AbsolventInnen inaktiv, werden diese aus den E-Mail-Verteilern entfernt (individuelle E-Mail-Adressen bleiben unberührt).


Sonderform: Incoming- / Outgoing-Studierende

  • Incoming: Studierende anderer (Fach-)hochschulen, die hierzulande ein od. mehrere Studiensemester absolvieren.
  • Outgoing: Studierende einer hiesigen (Fach-)hochschule, die ein od. mehrere Studiensemester in Ausland absolvieren.
/var/www/wiki/data/pages/fhc/studentlifecycle.txt · Zuletzt geändert: 2020/07/10 16:19 von pollmann